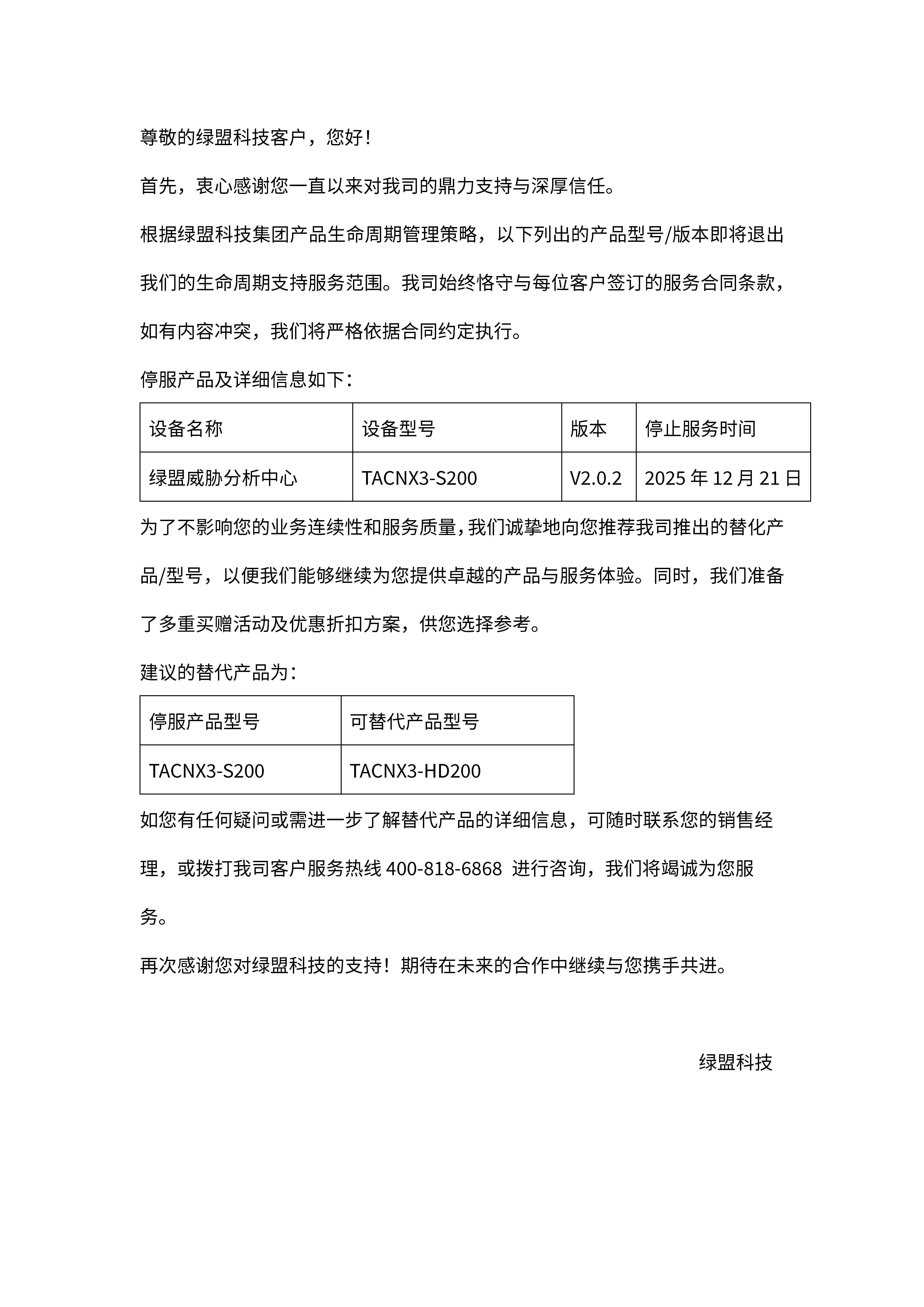
TAC产品型号停止服务通告
2025-12-17

基础设施安全
数据安全
云计算安全
AI安全
工业互联网安全
物联网安全
信息技术应用创新
全部产品
全部解决方案
2025-12-17

© 2026 NSFOCUS 绿盟科技 www.nsfocus.com All Rights Reserved . 京公网安备 11010802021605号 京ICP备14004349号 京ICP证110355号