从技术角度解读《数据安全法(草案)》二审稿
2021-05-06
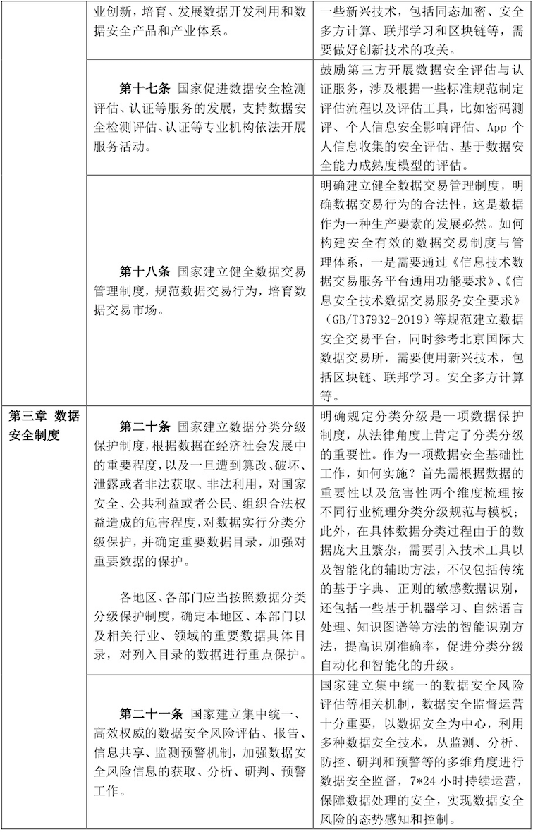
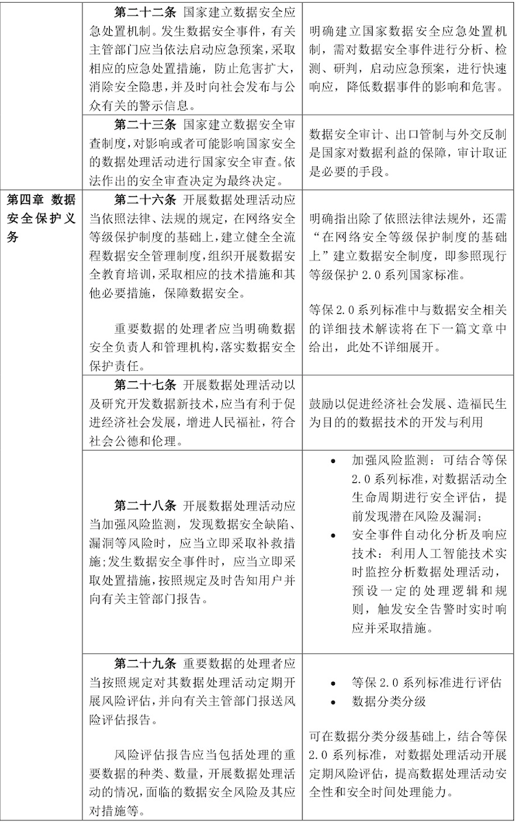
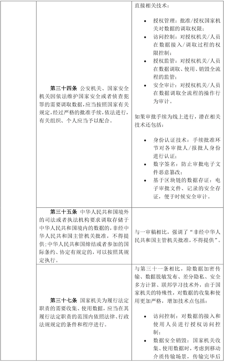
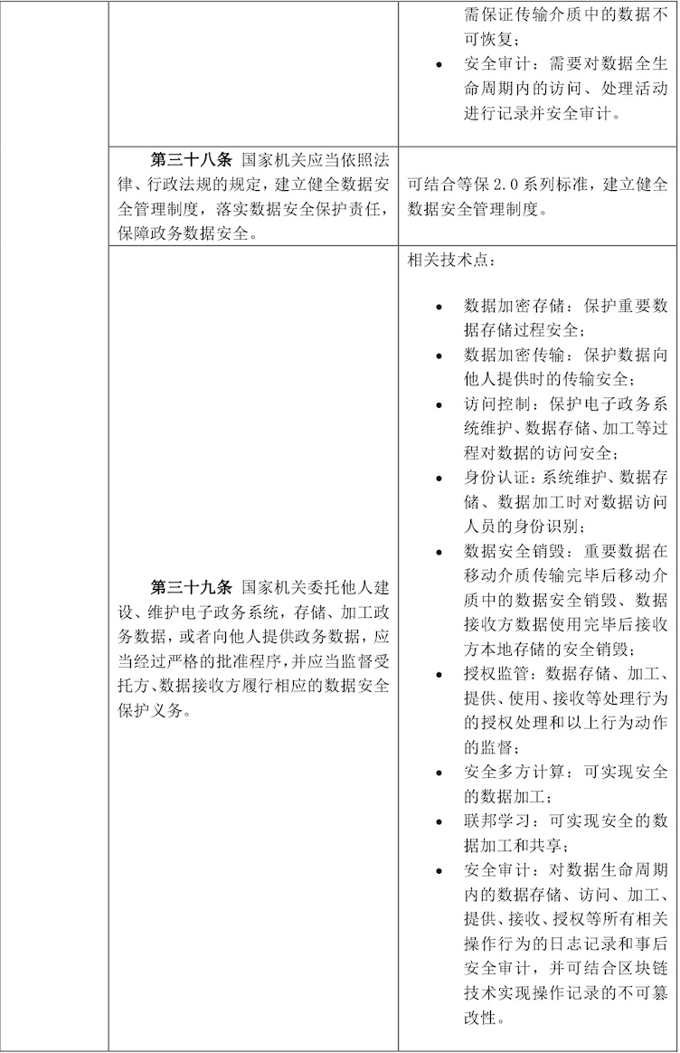
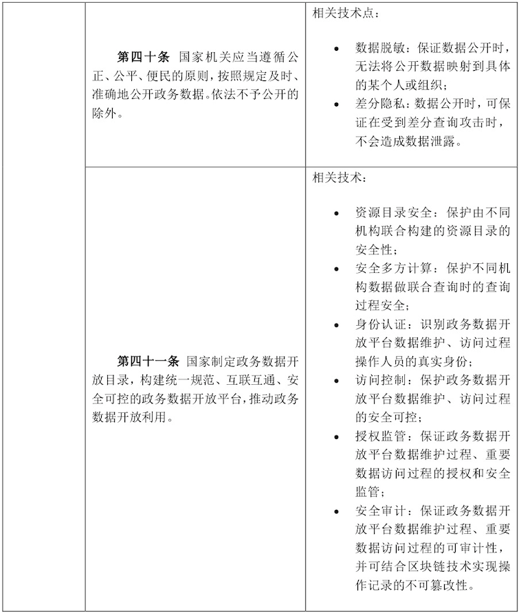
第十三届全国人大常委会第二十八次会议在2021年4月26日至29日对《中华人民共和国数据安全法(草案二次审议稿)》(《数据安全法(草案)》二审稿)等多部法律进行了审议,并将《数据安全法(草案)》在中国人大网(www.npc.gov.cn)已经公布,正式向社会公众征求意见。与一审稿相比,主要修改和完善了数据安全分类分级和重要数据保护制度、数据出境安全管理规定,新增了数据处理活动建立网络安全等级保护制度(等保)基础上、以及应对数据安全事件立即处置措施与机制。
为了能够更好地理解法律条款,落地数据安全建设思路,绿盟科技对《数据安全法(草案)》二审稿作出技术的解读。由于二审稿中亮点之一增加了等保制度的衔接,而等保2.0系列标准涉及若干的数据安全要求与规定,我们单独进行研究,参考本公众号今天发布的另一篇文章《从技术角度解读等保2.0对数据安全的要求》。通过这些解读和梳理,我们一方面希望给企业组织的数据安全合规提供一个技术层面的参考;另一方面希望达到抛砖引玉,与广大信息安全从业者互相交流、共同探讨出数据安全的最佳实践。















