从技术角度解读等保2.0对数据安全的要求
2021-05-06
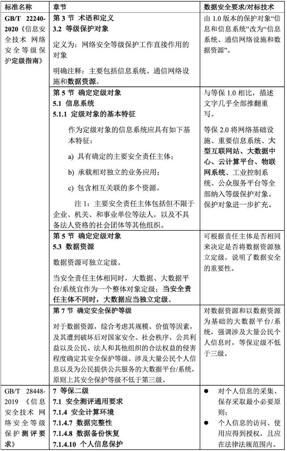
我国2017年实施的《网络安全法》明确指出“国家实行网络安全等级保护制度”(第21条)、“国家对一旦遭到破坏、丧失功能或者数据泄露,可能严重危害国家安全、国计民生、公共利益的关键信息基础设施,在网络安全等级保护制度的基础上,实行重点保护”(第31条)。在近期发布的《数据安全法(草案)》二审稿中,与亮点之一相比一审稿增加了等保制度的衔接。等级保护2.0标准体系涉及众多标准,同时对数据安全、个人信息保护有若干的规定要求。本文中以等保2.0三个标准,即《信息安全技术 网络安全等级保护定级指南》(GB/T 22240-2020)、《信息安全技术 网络安全等级保护测评要求》(GB/T 28448-2019)和《信息安全技术 网络安全等级保护安全设计技术要求》(GB/T 25070-2019),摘录对数据安全、个人信息保护相关要求,同时对其进行技术层面的解读,以供参考。
《信息安全技术 网络安全等级保护定级指南》(GB/T 22240-2020)按照受保护对象受到破坏后所造成的危害程度,将保护对象划分为5个等级,详细的划分方法如下表所示。
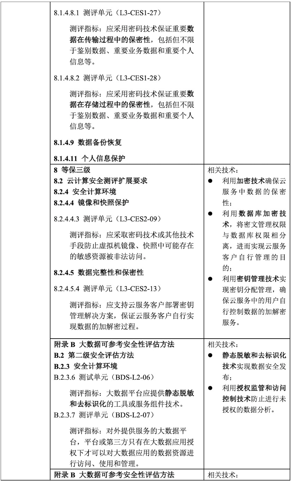
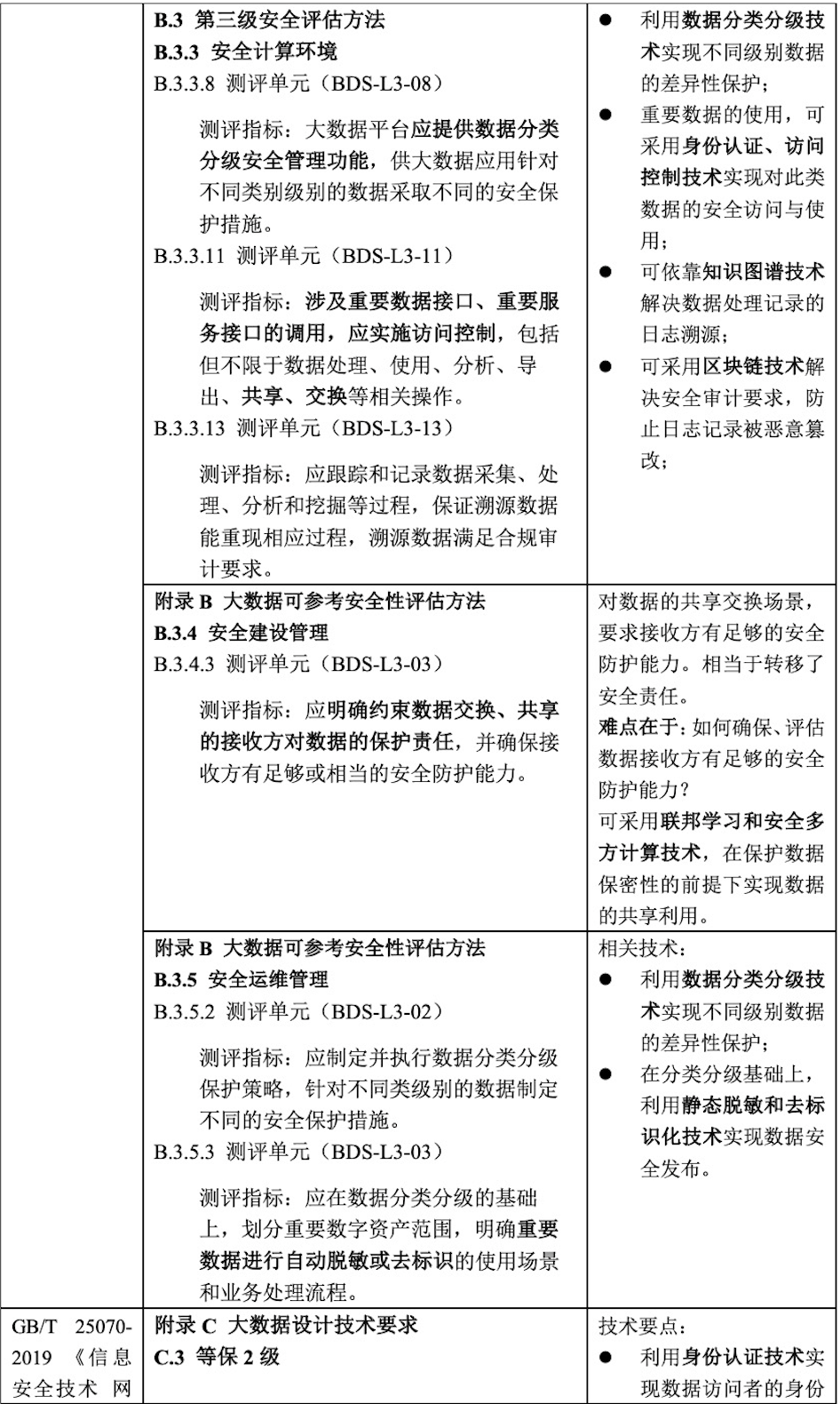
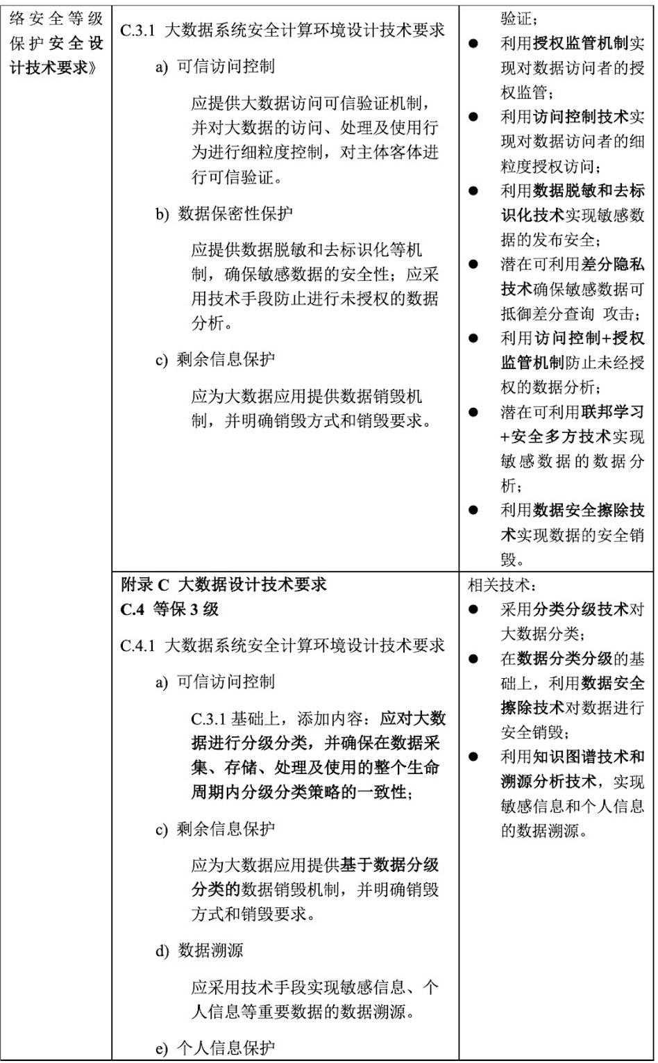
等保2.0三个标准中数据安全及个人信息保护相关条目及技术解读如下表所示。














